Skip to content
Search
Out of Office Hours
Home
RSS
Subscribe
Log in
Windows 10
January 22, 2022
Introducing Tanium Provision
Michael Niehaus
August 4, 2021
Make Windows images smaller, easily
Michael Niehaus
July 6, 2021
You too can build a Windows 7 image…
Michael Niehaus
June 21, 2021
Windows 11: More new SKUs?
Michael Niehaus
June 21, 2021
More on Windows 11 widgets
Michael Niehaus
June 20, 2021
Windows 11 Start menu observations
Michael Niehaus
June 15, 2021
Digging into Windows 11
Michael Niehaus
June 14, 2021
Will there be a Windows 11?
Michael Niehaus
June 2, 2021
Windows PE: Why so big? Make it smaller.
Michael Niehaus
June 1, 2021
What are Windows 10 Virtual SKUs?
Michael Niehaus
May 13, 2021
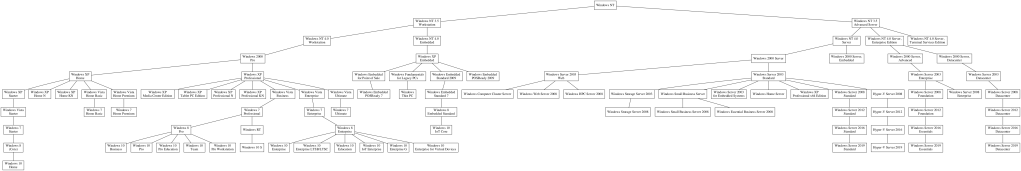
SKUs, Glorious (Windows) SKUs: part 2
Michael Niehaus
May 11, 2021
SKUs, Glorious (Windows) SKUs: part 1
Michael Niehaus
April 22, 2021
Turn off News & Interests page via policy
Michael Niehaus
April 3, 2021
Creating the smallest Windows 10 image
Michael Niehaus
April 3, 2021
Defender definition updates fail from Windows Update on Windows 10 20H2?
Michael Niehaus
April 3, 2021
Automating Disk Cleanup on Windows 10
Michael Niehaus
April 2, 2021
MDT image capture fails when there are pending file renames
Michael Niehaus
April 2, 2021
Is Windows 10 “Taking longer than expected”?
Michael Niehaus
March 16, 2021
How big is Windows 10?
Michael Niehaus
February 19, 2021
Running x64 on Windows 10 ARM64: How the heck does that work?
Michael Niehaus
1
2
3
4
Next Page
Archives
Health
.
Fashion
.
Food
.
Shopping
.
Events
.
Fiction
.
Travel
.
Japan
.
Education
.
Subscribe
Subscribed
Out of Office Hours
Join 1,350 other subscribers
Sign me up
Already have a WordPress.com account?
Log in now.
Out of Office Hours
Subscribe
Subscribed
Sign up
Log in
Report this content
View site in Reader
Manage subscriptions
Collapse this bar